Categoría: Sin categoría
S5. Actividad1. Selección y recopilación de información. Evidencia de fuentes.
S4. Actividad2. Delimitación del tema y plan de investigación

S4. Actividad1. Esquema estudio en escarlata Sherlock Holmes

S4. Actividad1. Tipos de investigación. Mapa mental

Campaña de difusión
Planeando mi campaña publicitaria
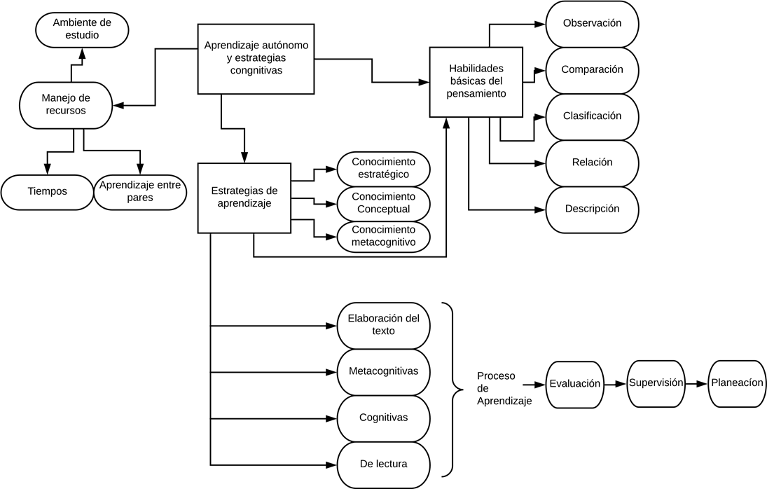
S3 Actividad 1. Aprendizaje Autónomo y estrategias cognitivas (mapa conceptual)

Los retos que nos plantea ser estudiante en línea
Reflexión: Tener la disposición de aprender es parte fundamental en la modalidad en línea, se menciona en el documento «Ser estudiante en ambientes virtuales de aprendizaje» y es algo que se me hace sumamente importante respecto a que nuestra iniciativa y disciplina son fundamentales para culminar con éxito este proceso. Considero que dentro de los elementos primordiales para estudiar en esta modalidad es fundamental tener presente que cada alumno debe cuidar la manera en la que transmite, en el documento se citan caso en los que por no redactar correctamente un mensaje puede mal interpretarse y ocasionar un conflicto, tener presente esto es fundamental para una comunicación efectiva es fundamental.
Nube de Palabras Modelo Educativo
